中国卫生人才网:2018年护士执业资格考试报名填表说明
2017-12-05 09:40 华图医疗卫生人才网 来源:中国卫生人才网
正在为2018护士资格考试备考的小伙伴们,想必都已经开始准备自己的复习计划了,小编这里也为大家准备了一系列的护士资格考试资讯,希望对大家2018护士资格考试备考有所帮助,在此祝大家备考顺利。
调戏小编请加微信公众号:华图雁翎护考
2018护士资格考试交流群278779269
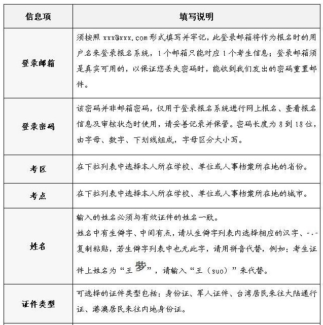
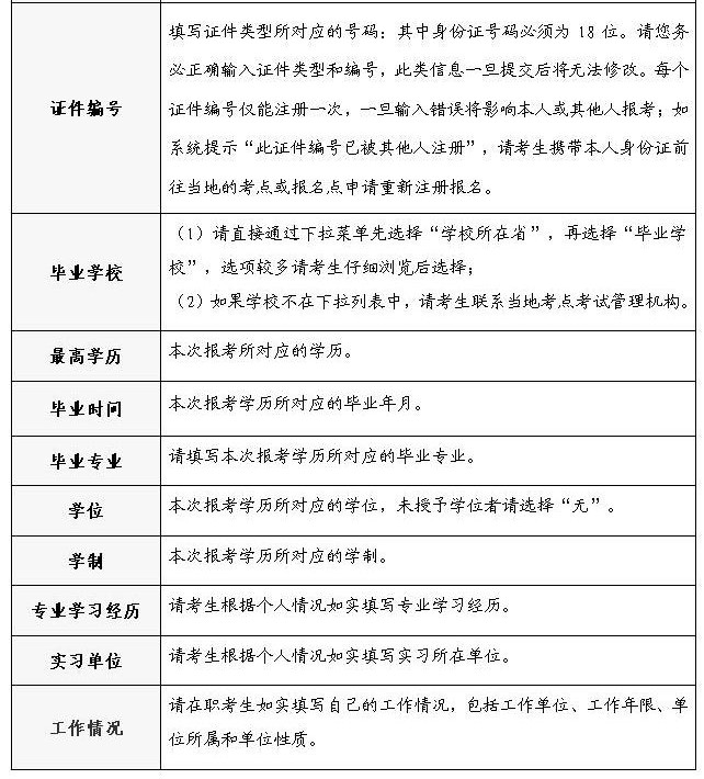
相信很多人会对2018年护士执业资格考试报名填表说明相关的问题,中国卫生人才网公布了2018年护士执业资格考试报名填表说明,具体内容如下:


更多资讯请继续查看:华图医疗卫生人才网。
(编辑:吴建启)





